Hola, soy Danilo

Estadístico y Desarrollador de Lima, Perú 🇵🇪, Trabajo en la intersección entre data, infraestructura y software.

Experiencia laboral

  1. Estadística Informática

    UNALM

    En la universidad desarrollo proyectos orientados al análisis cuantitativo, donde aplico técnicas estadísticas como regresión, análisis multivariado y optimización. Me enfoco en entender problemas reales y traducirlos en modelos y análisis que generen conclusiones útiles. Saber más
  2. Software Engineer

    Autodidacta

    Administración de un homelab basado en Ubuntu server con acceso remoto por SSH. Implementación y mantenimiento de servicios autoalojados mediante Docker y Docker Compose. Optimización de despliegues y automatización de tareas, reduciendo tiempos de configuración en un 40%. Integración de monitoreo con Grafana, Prometheus y Loki, mejorando la estabilidad y disponibilidad de los servicios.

Proyectos

reconocimiento con codigo de barras

Asistencia en Buses

  • PHP
  • CSS
  • HTML
  • MYSQL
Propuesta de integración a la página web de la universidad para registrar la asistencia de los alumnos en los buses. Permite identificar a los estudiantes y mejorar la seguridad del transporte.
reconocimiento con codigo de barras

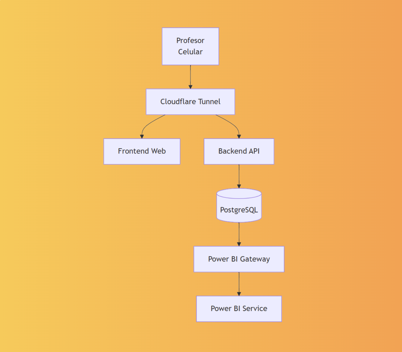
API Analítica para Visualización de Datos (BI)

  • FASTAPI
  • MYSQL
  • GOOGLECLOUD
  • CLOUDFLARE
  • DOCKER
API REST desplegada en Google Cloud Platform para consumo de datos analíticos desde herramientas de Business Intelligence como Power BI y Tableau. Incluye endpoints optimizados para BI, paginación, autenticación por API Key y soporte CORS para consumo multiplataforma.

Sobre mí

Soy Danilo Estrella, estadístico con interés en el análisis aplicado y en el uso de la tecnología para entender y trabajar con datos en contextos reales.

Complemento mi formación con conocimientos en Linux, servidores y automatización, que utilizo para construir entornos de trabajo, experimentar con sistemas y dar soporte técnico a proyectos basados en datos.

Este espacio reúne parte de mi recorrido, proyectos y aprendizajes, y evoluciona a medida que sigo desarrollándome profesionalmente.

Danilo Estrella